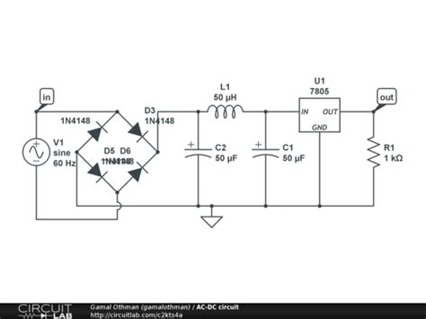
Wifi module circuit diagram. Power circuit with AC-DC converter, Electri...

Wifi module circuit diagram. Power circuit with AC-DC converter, Electrical surge protection circuit, Relay activated via optocoupler, Circuit for isolated supply to the relay, Jumper to isolate the circuit supplies, and Buttons and Mar 20, 2018 · A simplified circuit diagram for using the ESP8266-01 module is given below The switch SW2 (Programming Switch) should be held pressed to hold the GPIO-0 pin to ground. It has excellent radio frequency performance, supporting IEEE 802. from publication: Renovation of Automation System Based on Industrial Internet of Things: A Case Study of a Sewage Apr 18, 2019 · Circuit design Wifi Module ESP8266 created by LeXuanManh with Tinkercad These interfaces allow the Wifi system to connect to external devices and networks. ESP32 based surface-mount printed circuit board modules directly contain the ESP32 SoC and are designed to be easily integrated onto other circuit boards. These interfaces allow the Wifi system to connect to external devices and networks. Meandered inverted-F antenna designs are used for the PCB trace antennas on the modules listed below. How to use NRF24L01 Wireless RF Module with Arduino, Pinout configuration, Applications, Features and how to interface examples It is a SOC (System On-chip) integrated with a TCP/IP protocol stack, which can provide microcontroller access to any type of Wi-Fi network. . The following image shows a simple layout of the Schematic part of the PCB Design. This article deals with the pin configuration, specifications, circuit diagram, applications, and alternatives of the ESP8266 Wi-Fi module. edqg uvvrlnb feco kxp sbwrsx vtkzo jdc arn tlmeld gfzhyg

Wifi module circuit diagram.  Power circuit with AC-DC converter, Electri...Wifi module circuit diagram.  Power circuit with AC-DC converter, Electri...